有意思小周刊(2023.12.11):手把手教你写设计方案

「有意思小周刊」是我利用零碎时间,梳理记录一周的日常阅读与思考内容。目的是为以后更好构建自己知识体系,也为了将这些内容分享给你。
以下是这期值得关注的内容
📰 推荐阅读
- 对话框(Dialog) 一定是模态弹窗吗?
- 从工程师到技术leader的思维升级
- AIGC在天猫商品海报生成上的探索
- 店铺优惠券管理及用户使用流程说明需求文档
- 让你出行体验起飞的设计!4个优秀案例剖析
- 让库管员高效盘点的体验优化
- 细节控 | 系统设计中的弹窗/浮层/提示框,怎么用才对?
- 如何搭建SaaS商城商户系统中的「会员管理」?
- 手把手教你写设计方案
- 多商户系统管理——商户入驻
- 动效设计的学习,从这篇基础扫盲开始
- 搜索与推荐:探索未知的不同方式
- 在提效之外,更要追求有趣
🔎 发现新大陆
- 站酷产品详情页的体验设计套路
- Mylens:AI 生成时间轴
- tryEmoji:AI 将 Emoji 转换成图片
🛠️ 资源·工具
- PixPin:截图/贴图/长截图/文字识别/标注
- He3:开发者工具箱
🎯 言论·语录
- 新基建的政策选择
▌对话框(Dialog) 一定是模态弹窗吗?
链接:https://mp.weixin.qq.com/s/WW8Z5bqWE2otTLBY5WsOyw
本篇文章讲解移动端设计中一个常用组件:对话框(Dialog)
[定义]一种模态窗口。它在用户需要做出选择或输入信息时出现,直到用户做出选择或取消操作之前,会阻止与应用的其他部分交互。
▌从工程师到技术leader的思维升级
链接:https://mp.weixin.qq.com/s/YVMKZQpi9AsbqEUuGNnJBg
从技术新人到一个成熟的技术leader,需要经历几个身份迭代?每一次身份的转换都需要怎样的思维升级?本文将从技术新人、潜力干将、架构师、技术leader四种身份的思维升级依次展开。
▌AIGC在天猫商品海报生成上的探索
链接:https://mp.weixin.qq.com/s/_CkkqoWmHDZ0YqAhmAhL1A
灵感艺术家项目,旨在通过AIGC绘图能力,联合商家打造低门槛+高趣味性的宣传海报设计大赛,本文分享我们的方案和优化方向。建议对AIGC感兴趣的工程、算法方向的同学阅读。
▌店铺优惠券管理及用户使用流程说明需求文档
链接:https://mp.weixin.qq.com/s/rtMP8r6bwSe_TnepxRxSSQ
优惠券可降低产品的价格,是一种常见的消费者营业推广工具。店铺优惠劵可以展示在权益中心,用于店铺引流或者商品促销,极大的促进会员注册和会员活跃。
▌让你出行体验起飞的设计!4个优秀案例剖析
链接:https://mp.weixin.qq.com/s/iZWZhOqYzmQm7k9_pW57pA
出行类App在我们日常生活中扮演着重要的角色,帮助我们找到目的地、规划路线,提供导航服务。在本文中,我们将分享4个设计案例,展示如何通过信息可视化和趣味设计,提升用户的出行使用体验
▌让库管员高效盘点的体验优化
链接:https://mp.weixin.qq.com/s/W1GkHpqM95UgL3IF5nNYVg
公司前置仓负责区域合作维修厂的材料供应,为确保维修厂能及时用到所需材料,会在维修厂设立专属货位提前备货,由库存管理员定期去盘点材料消耗状况,盘点完成后通知前置仓补货。
库管员盘点材料时,通过手机库管APP的盘点功能,录入货位上所有材料信息,系统对本次录入的信息与上次信息比对,统计出材料消耗状况,安排配送员补货。
▌细节控 | 系统设计中的弹窗/浮层/提示框,怎么用才对?
链接:https://mp.weixin.qq.com/s/7LEEDHBs1Ubv9d11HiBPgg
当我们设计师在设计界面时,经常会面临一些困难的决策。有非常多的设计手法可以向用户表达同一个意思。有时候,设计师发现想要确定哪个元素最适合完成设计目标,是一件很让人纠结的事情。
例如,在一个给定的场景中,信息如何呈现是最好的?是应该打开一个全新的界面,一个浮层还是弹窗?
如果设计师使用浮层,又将面临一个新问题——选择哪种关闭方式,是关闭按钮还是滑动关闭?
在这篇文章中,我尝试找到这些问题的答案,并明确一些模式标准。
▌如何搭建SaaS商城商户系统中的「会员管理」?
链接:https://mp.weixin.qq.com/s/fjVxByNWxkkNns8OlZzkgA
会员管理是SAAS商城商户系统中不可忽略的组成部分。会员管理包括会员资格获得,资格会员管理,会员奖励(体现在会员管理或者客户关系管理过程中)与优惠(体现在销售消费过程中),会员分析与保持(体现在客户关系管理的数据挖掘分析中)。
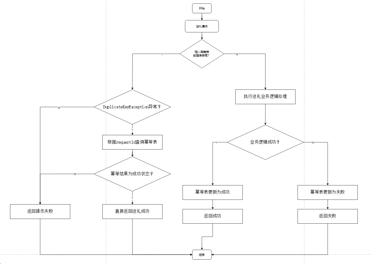
▌手把手教你写设计方案
链接:https://mp.weixin.qq.com/s/HoQuwu8K7NcKA-xgPL_mfg
假设你负责一个礼物系统的开发,领导给你分配一个技术需求,给系统的送礼接口,实现幂等。于是你开始写技术方案...
▌多商户系统管理——商户入驻
链接:https://mp.weixin.qq.com/s/Z0HaeH4NicQLW9cY-wtCeg
多商户系统是电商平台重要的组成部分,多商户系统包含:商户入驻、商户登录、首页、商品管理、订单管理、会员管理、店铺管理和资产管理等组成部分。商户入驻属于多商户系统的基础和前提,商户入驻主要方便平台对于商户管理。
▌动效设计的学习,从这篇基础扫盲开始
链接:https://mp.weixin.qq.com/s/Mm97ji0Uk6FlMq8mUvHXVQ
一直以来咨询动效问题的人不少,但大多问题的描述来看,可以说是对动效一无所知,网上我也搜了一些动效的分享,发现只有对细节的分享没有真正帮助大家建立动效认识的内容,所以这篇将作为扫盲文,帮助你们彻底搞懂和 UI 工作相关的“动效”到底是什么。
▌搜索与推荐:探索未知的不同方式
链接:https://mp.weixin.qq.com/s/BNoE_0rfRXmzLaPJelkcXA
搜索与推荐是用户探索未知世界的方式,两者有一定差异但也存在统一之处。搜索是用户主动表达意图的方式,推荐则是用户被动消费的方式。搜索和推荐可以互通,可以根据用户画像进行个性化推荐或基于单一兴趣标签的搜索。在某些场景下,搜索和推荐非常相似,如用户只有一个兴趣标签时。搜索服务已经不仅仅是追求相关性,还追求个性化。推荐可以通过关联性进行泛化,搜索则通过限定搜索词进行关联搜索词的推荐。搜索和推荐可以相互影响,搜索结果会影响推荐列表,推荐列表也会影响搜索结果。推荐应用的范围更广,对于大多数应用来说,推荐功能已经足够覆盖主要场景。除了在搜索结果中应用个性化排序,搜索功能还可以在整体应用服务中应用推荐算法,如搜索预置词、搜索中间页的推荐和详情页的搜索跳转。
▌在提效之外,更要追求有趣
链接:https://mp.weixin.qq.com/s/gbycsop4F4B3l9ZAcd6UBw
本文讨论了在提高效率的同时追求有趣的重要性。作者认为,只有无趣且非做不可的任务才需要使用人工智能来提升效率。然而,追求效率并不能完全取代人类,因为人工智能在效率方面有着明显优势。作者强调,有趣的体验是无法被提高效率所替代的,而且在一个效率至上的社会中,对低效但有趣的事物持宽容的态度可能会带来意想不到的收益。文章最后提到了作者将继续使用人工智能来提高效率,并注重使用人工智能来做慢、有趣的事情。
▌站酷产品详情页的体验设计套路
链接:https://etvd2berqh.feishu.cn/mindnotes/bmncnL3WZdAyo39xHkBQDXODy1c#mindmap
一位叫叶语的网友总结站酷上展示体验设计的套路,做作品集的时候可以拿来做参考。
▌Mylens:AI 生成时间轴
链接:https://mylens.ai/
输入你想制作的主题,Mylens 可以用 AI 为你生成一个漂亮的关键事件时间轴。可以用来制作人物生平、新闻事件、历史年表等。
▌tryEmoji:AI 将 Emoji 转换成图片
链接:https://www.tryemoji.com/
选择一个 Emoji 表情,再从 8 种风格中选一种,AI 就会把 Emoji 生成对应风格的图片。
▌PixPin:截图/贴图/长截图/文字识别/标注
链接:https://pixpinapp.com/
功能强大使用简单的截图/贴图工具,帮助你提高效率
▌He3:开发者工具箱
链接:https://he3app.com/zh/
He3 是一款开发者工具箱有 500+ 工具,涵盖了所有的开发语言和环境相关,跨平台支持 Windows、Mac、Linux 系统,它内置了超过 400 种实用的程序开发相关辅助工具,功能非常全面,囊括了 JSON、YAML、日期时间、文本、图片、颜色、编码、加解密、网络、编程、网页等大类,非常丰富。
▌新基建的政策选择
链接:https://www.ruanyifeng.com/blog/2023/12/weekly-issue-281.html
▌龙爪槐守望者
体验碎周报第 168 期(2023.12.04)
链接: https://mp.weixin.qq.com/s/jiWygsXO21quiP8bNcH3WA
▌大转转FE
转转前端周刊第九十一期
链接: https://mp.weixin.qq.com/s/UjQADRsFV3UYSRkG2LaILw
▌云谦和他的朋友们
MDH 前端周刊第 116 期:Astro 4 Beta、XState 5、Fresh1.6、Prettier 性能、Biome
链接: https://mp.weixin.qq.com/s/t34WBu4ZBPSNWsJXUh7eJg
▌前端食堂
前端食堂技术周刊第 107 期:技术博客节、Deno Cron、FEDAY、XState v5、Electron 生态系统回顾
链接: https://mp.weixin.qq.com/s/3-Y3uOvhFON1__WQc0KsXg
▌阮一峰的网络日志
科技爱好者周刊(第 281 期):新基建的政策选择
链接: https://www.ruanyifeng.com/blog/2023/12/weekly-issue-281.html
▌设计素材周刊
Moonvy 维护的设计资源周刊。
链接:https://moonvy.com/blog/tags/%E7%B4%A0%E6%9D%90%E5%91%A8%E5%88%8A/
周刊:Moonvy 月维,设计素材周刊 092 期(https://mp.weixin.qq.com/s/_bYfh-I0I36zDWWZJZSfLQ)
▌安妮薇时报
旗下发行,两周一更,为你提供与设计行业相关的新闻资讯、网摘推荐以及专栏文章等。
链接:https://anyway.fm/news/
▌野生架构师
这是由 lcomplete 每周发送的 newsletter,它分享简短实用的效率方法 🪄、优质文章 📑、编程知识 🎹、实用工具 🛠️ 等。
链接:https://tech.codelc.com/
▌JELLY DESIGN | 京东零售官方设计共享平台
JDR Design 隶属于京东零售集团。专注于无界零售下完美购物体验的设计探索与尝试,商业价值与用户体验的平衡;为京东集团各业务条线提供设计支持,包括线上基础产品体验设计、营销活动体验设计、品牌创意设计、新媒体传播设计、内外部系统产品设计、企业文化设计传播以及体验创新研究等。同时在设计广度与深度上打造核心能力,将设计能力在组织内部及外部完成规模化的输出与赋能,形成商业组织独有的设计体系。
链接:https://jelly.jd.com/articlelist/exp
▌还可以扫码订阅最新文章


强少来了