有意思小周刊(2023.03.06):5个ChatGPT新大陆等你体验

「有意思小周刊」是我利用零碎时间,梳理记录一周的日常阅读与思考内容。目的是为以后更好构建自己知识体系,也为了将这些内容分享给你。
以下是这期值得关注的内容
📰 推荐阅读
1、4万字B端产品拆解丨从0到1拆解小鹅通后台设计(二)
2、15000 字分享丨如何搭建用户增长体系?(附PPT)
3、白话100个支付名词
4、协同产品的特性
🔎 发现新大陆
1、ChatGPT Demo
2、ChatGPT 中文调教指南
3、AI帮个忙
4、AICodeHelper:AI编程助手
5、MagickPen:基于 AI 的写作小帮手
6、产品灵感库
🛠️ 资源·工具
1、Cloudconvert:强大的在线文件格式转换工具
2、memos:一个轻量级的自托管备忘录中心。
3、KDesign —— 金蝶企业级产品设计系统
4、SaaSframe —— SaaS 界面收集
5、明雀 —— 连接甲方乙方的项目协作工具
📊 行业洞察·研究报告
1、2023技术趋势报告
2、消费电子与家居生活行业报告&新趋势洞察
🎯 言论·语录
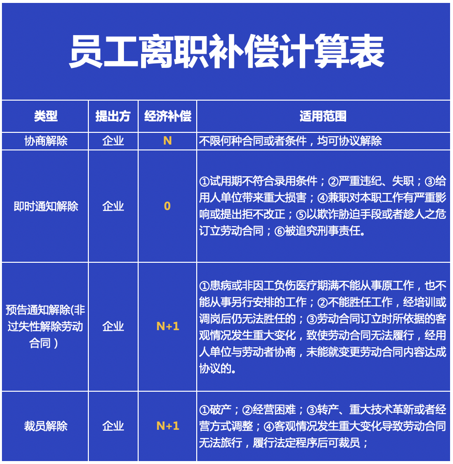
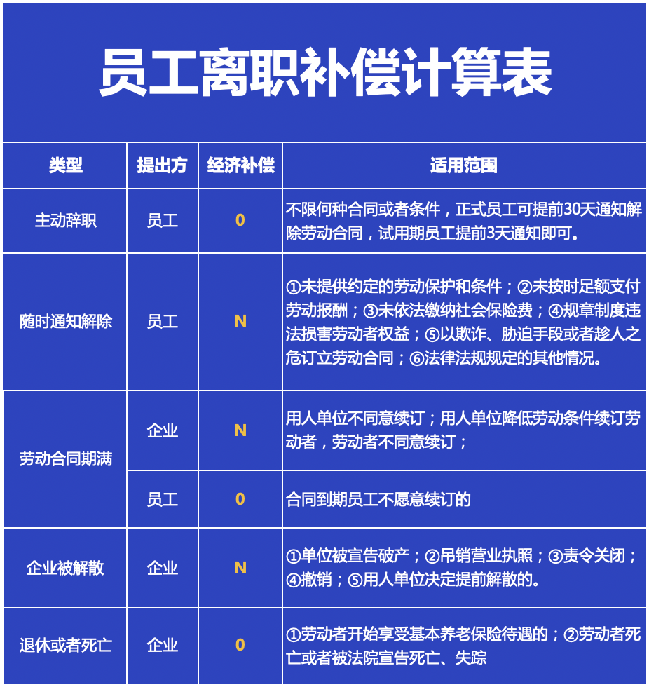
1、离职赔偿计算表
▌4万字B端产品拆解丨从0到1拆解小鹅通后台设计(二)
链接:https://mp.weixin.qq.com/s/AVeEFF-Q5Yv6Uz84RKEnUg
在上篇我们对小鹅通后台设计的拆解结构和内容进行了简单的概述,并且把「初始设置」和「添加内容」两个部分已经拆解完,接下来我们将继续拆解「装修店铺」和「店铺推广」两个版块,这两个内容将会让我们了解到到小鹅通后台的强大和灵活性。
▌15000 字分享丨如何搭建用户增长体系?(附PPT)
链接:https://mp.weixin.qq.com/s/Tw8pyd8gVivaQrAUN9S0Vw
大家应该都看到过 AARRR 模型,2007年,戴夫·麦克卢尔(Dave McClure)在一次分享中,提出海盗模型(AARRR模型)。它本质上是一个定性的业务模型,对用户增长工作做了定性的拆分,并不具有绝对的先后顺序。
比如,在用户引入期,获客、激活和传播都会涉及,而用户的成长到流失期,会使用留存和收入的动作,因此,不一定要优先去做哪一个事情,它仅仅是对用户增长的事项进行拆分。
▌白话100个支付名词
链接:https://mp.weixin.qq.com/s/fVktFGL7ahQSYjGvPtvHJg
在支付需求沟通和产品设计过程中经常会涉及大量的专业名词,在不同语境下同一个名词都会产生不同的意义。同时很多的名词通过百度去查,你也会发现为了追求词条的通用性经常会『不说人话』。
▌协同产品的特性
协同设计的共性:https://mp.weixin.qq.com/s/CyMHTAKhYffbuL3QCGJGSQ
实时协同产品的特性:https://mp.weixin.qq.com/s/T2TzYtlGIpDYcf6Apeg8AA
流程类协同产品的特性:https://mp.weixin.qq.com/s/ZMnuF8fEsY-HeGWqg2Zzow
办公产品中协同类产品很常见,比如实时协同的在线文档,或者请假的流程协同工具。58 UXD 团队分享 3 篇分析协同产品的特性。

▌ChatGPT Demo
链接:https://chatgpt.ddiu.me/
基于 OpenAI API (gpt-3.5-turbo)的Demo,速度快了很多
▌ChatGPT 中文调教指南
链接:https://chatguide.plexpt.com/
有各种各样的玩法
▌AI帮个忙
链接:https://ai-toolbox.codefuture.top/
通过open API做了多个小工具
▌AICodeHelper:AI编程助手
链接:https://aicodehelper.com/tools/index.html#/
最开始作者做的「周报生成器」受到大家的关注和好评,现在扩展了新的细分场景。会议纪要各位肯定经常用到,如果不知道怎么写的话,可以使用工具生成。
▌MagickPen
链接:https://magickpen.com/
lvwzhen 的新产品,基于 AI 的写作小帮手。
▌产品灵感库
链接:https://refero.design/
从已上线产品中找到理想的设计灵感。还提供了不少知名的实用工具的网页截图,在做类似设计或类似产品调研更快地得到信息。

▌Cloudconvert:强大的在线文件格式转换工具
链接:https://cloudconvert.com/
支持音频、视频、文档、图像、表格等多种类型 200 多种格式在线转换。收藏夹必备。
▌memos:一个轻量级的自托管备忘录中心。
链接:https://usememos.com/
当我看到这个开源软件是,第一时间反应:看着截图是不是似曾相识,和Flomo很相似??
▌KDesign —— 金蝶企业级产品设计系统
链接:https://www.kingdee.design/
KDesign——Kingdee Design 是一套企业级产品设计系统。源于金蝶云人人、生态、体验的产品设计理念,以角色化、一致化、高效化、愉悦化为设计原则,使用原子设计(Atomic Design)作为模块化设计理论。包括设计规范,设计资源,设计工具,前端组件库等内容。 KDesign 作为金蝶云.苍穹的有机组成部分,支撑了包括金蝶云.星瀚、金蝶云.星空、金蝶云.星辰及生态伙伴系列产品。
▌SaaSframe —— SaaS 界面收集
链接:https://www.saasframe.io/
专门收集整理 SaaS 界面的网站,支持筛选在 Figma 社区开源的界面设计源文件。
▌明雀 —— 连接甲方乙方的项目协作工具
链接:https://www.mingque.com/
一般项目协作工具都是公司内的,而明雀主打的是甲乙双方跨公司的项目协作管理。

▌2023技术趋势报告
关注公众号「强少来了」回复关键词获取内容:20230306
在德勤第14份年度技术趋势报告中,我们探讨了交互、信息、计算等创新领域以及技术业务、网络与信任、核心系统现代化等基础领域的新兴技术机遇,以及这些机遇带来的影响。通过研究、分析行业领军企业的故事,我们讨论了各行业、各地区当前的发展现状,揭示了即将在未来18至24个月内发展为常态的新技术和新方法,并预测了这些趋势在未来十年内的走向。

▌消费电子与家居生活行业报告&新趋势洞察
关注公众号「强少来了」回复关键词获取内容:20230306
当代社会居住环境与生活观念日益丰富多元,消费者经济实力不断提升、消费理念随之迭代更新,从而带动消费电子和家居生活(以下简称消电家居)等相关行业快速发展。2021年,全球消电家居行业规模为10,860亿美元和4,962亿美元,增速分别达7.2%和9.7%。行业整体稳步增长下,更精细、更精准的货品策略、人群策略、场域策略等成为消电家居品牌保持增速、创新破局的关键。


▌离职赔偿计算表
来自:即刻@ 凌晨四点半.


▌龙爪槐守望者
体验碎周报第 132 期(2023.2.27)
链接: https://mp.weixin.qq.com/s/x2e4eWEFcnNwDtaDVKb4Fg
▌大转转FE
转转前端周刊第五十五期
链接: https://mp.weixin.qq.com/s/GfmbaNTEo2NxquRjFQ8jSw
▌云谦和他的朋友们
MDH 前端周刊第 89 期:HTML-first、Node 调试、Dead 组件探测、框架鹰鸽博弈、沙箱
链接: https://mp.weixin.qq.com/s/mEWQhSJCxWp13H8Ykv8Vlw
▌前端食堂
前端食堂技术周刊第 72 期:Signals 是前端框架的未来、ts-reset、magic-regexp、Bun 新文档
链接: https://mp.weixin.qq.com/s/dIGN5hpO9DZX5ZAJdeVR-w
▌DEX周刊
#180
链接: https://dex.zhubai.love/posts/2242243101555367936
▌阮一峰的网络日志
科技爱好者周刊(第 244 期):大数据已死
链接: https://www.ruanyifeng.com/blog/2023/03/weekly-issue-244.html
▌安妮薇时报
旗下发行,两周一更,为你提供与设计行业相关的新闻资讯、网摘推荐以及专栏文章等。
链接:https://anyway.fm/news/
▌设计素材周刊
Moonvy 维护的设计资源周刊。
链接:https://moonvy.com/blog/tags/%E7%B4%A0%E6%9D%90%E5%91%A8%E5%88%8A/
▌野生架构师
这是由 lcomplete 每周发送的 newsletter,它分享简短实用的效率方法 🪄、优质文章 📑、编程知识 🎹、实用工具 🛠️ 等。
链接:https://tech.codelc.com/
▌Design Scenes Weekly
设计视角下的互联网资讯观察与节选,内容除了自身界面设计职业相关的资讯外,还会涉及字体、品牌、产品体验、数码电子、商业新闻、创投(无投资建议)等信息。
链接:https://designscenes.zhubai.love/
▌JELLY DESIGN | 京东零售官方设计共享平台
JDR Design 隶属于京东零售集团。专注于无界零售下完美购物体验的设计探索与尝试,商业价值与用户体验的平衡;为京东集团各业务条线提供设计支持,包括线上基础产品体验设计、营销活动体验设计、品牌创意设计、新媒体传播设计、内外部系统产品设计、企业文化设计传播以及体验创新研究等。同时在设计广度与深度上打造核心能力,将设计能力在组织内部及外部完成规模化的输出与赋能,形成商业组织独有的设计体系。
链接:https://jelly.jd.com/articlelist/exp
▌还可以扫码订阅最新文章


强少来了